截至2020年5月国家层面虚拟现实行业相关政策汇总
新基建”指以5G、人工智能、工业互联网、物联网为代表的新型基础设施,本质上是信息数字化的基础设施。“新基建”涉及的产业领域主要包括七个板块,分别是5G基站、大数据中心、人工智能、特高压、新能源充电桩、城际高铁和轨道交通、以及工业互联网。
2018年年底的中央经济工作会议提出“加快5G商用步伐,加强人工智能、工业互联网、物联网等新型基础设施建设”,新基建的概念由此产生,并被列入2019年政府工作报告。之后新基建在多次会议及政策中被频繁提及,已经成为中国未来发展的关键要素。



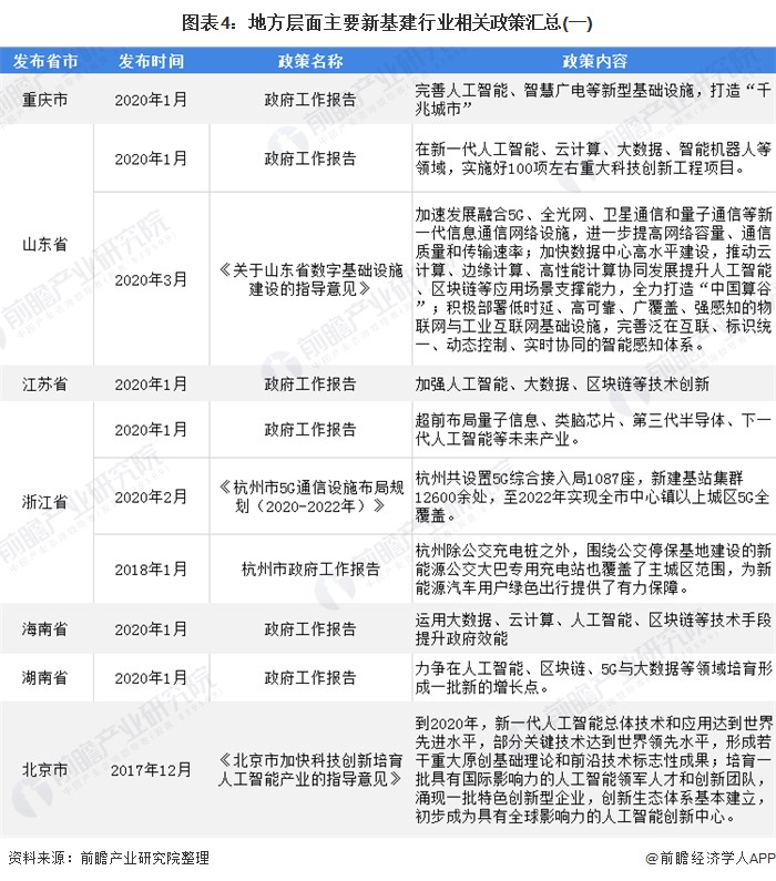
地方层面主要新基建行业相关政策汇总
在新基建被例如2019年政府报告后,各省份的政府工作报告也纷纷要求推动新基建相关行业的发展。湖北、北京、湖南等省份提出加快5G基础设施的建设;辽宁、江苏等地区提出加快5G商用步伐;江苏、浙江、山东等地强调城际轨道交通、高铁等设施建设。


精彩图片
-
2021年机床工具行业经济运行情况
1104 2022-02-25 16:33:03
-
工业互联网的内涵与外延
1014 2022-04-18 10:53:25
-
【工信论坛】建设智能工厂 推进智能方案落地
959 2022-02-23 11:06:25
-
模具CAD/CAM系统的构成
956 2019-10-17 10:50:29
-
没有数据采集,工业互联网将是无源之水
932 2022-02-08 14:38:12
-
未来工厂的五大属性!
881 2022-05-11 16:25:15
-
重量级发布!2021-2022中国智能制造十大热点新鲜出炉
873 2022-03-07 10:39:39
-
未来十年全球经济五大发展趋势展望
838 2021-02-03 10:14:47
我收藏的店铺
我的
商家入驻
15904040249
我要开店
积分签到

0
382
我的
咨询
购
顶部